img
Электронный
наряд-допуск
Цифровой щит для работ повышенной опасности: ускорьте производство, не жертвуя безопасностью
img
01
Сокращение времени оформления
02
Минимизация человеческого фактора
03
Рост контроля и прозрачности процессов
Функции повышения безопасности
img
img
img
img
Контроль допуска персонала
Настройте свою барьерную модель — будьте уверены, что у сотрудников есть: мед. осмотры, инструктажи, необходимые обучения и аттестации. Доверьте проверку квалификации системе
Мероприятия для снижения риска
Управляйте мероприятиями и назначайте персональную ответственность в соответствии с видом, содержанием, местом и временем работ. Система предложит необходимые меры и позволит контролировать их исполнение в реальном времени
Проверка места производства работ
Убедитесь, что оборудование готово к выполнению работ, а место проведения работ не несет критических рисков для сотрудников
Схема производства работ
Визуализируйте последовательность выполнения работ, пути эвакуации и риски на схеме
Все виды наряд-допусков
img
02
Матрица оценки рисков
Систематизируйте анализ рисков для четкого понимания угроз и их последствий. Добавляйте мероприятия для снижения вероятности возникновения риска
03
Контроль смежных и связанных работ
Контролируйте время, место и вид работ, блокируйте несовместимые наряды или выстраивайте правильную последовательность работ
04
Анализ ГВС
Контролируйте газовоздушную среду, не допускайте превышение ПДК
05
Мобильное приложение (оффлайн)
Выполняйте работу независимо от наличия интернета. Все данные и возможности под рукой
Соответствие законодательству и политике импортонезависимости
Функции повышения эффективности
img
img
img
img
Дистанционное согласование нарядов
Обеспечьте удаленное согласование нарядов с использованием электронной подписи. Сократите время согласования на 70%
Единые шаблоны наряд-допусков
Используйте готовые шаблоны для разных видов работ. Управляйте единой базой шаблонов централизованно, вносите изменения нажатием нескольких кнопок
Автоматическое заполнение данными
Сократите время на ввод информации за счет интеграции с другими системами (HR, ТОиР, СКУД, EAM и др.)
Единый реестр нарядов
Храните все наряды в едином централизованном хранилище для удобного управления. Оформляйте новые наряды на основании предыдущих, экономьте время
01
Настройка маршрутов и модели согласования
Легко настраивайте маршруты и модели согласования документов через кабинет администратора. Вы не зависите от разработчика, вы делаете это сами
02
Общая карта выполнения работ
Отслеживайте все плановые и проводимые работы на общей карте объекта
03
Контроль «мертвых душ»
Убедитесь, что все сотрудники, указанные в наряде, действительно присутствуют на объекте (интеграция со СКУД)
04
Картирование процессов
Контролируйте и улучшайте рабочие операции через автоматические замеры времени их выполнения
05
Передача смене и продление наряда
Организуйте правильную передачу нарядов между сменами и продлевайте их при необходимости
Соответствие законодательству и политике импортонезависимости
Примеры рабочих экранов
img
img
img
Таблицы, напоминания и уведомления, выгрузки в excel, автоматические матрицы принятия решений — десятки инструментов для снижения рутинных операций
Фокусируйтесь на важном, действуйте вовремя, принимайте решения на основе данных
Вся картина производственной безопасности — на одном экране. С высоты птичьего полета: принимайте решения на основе точных данных
Специалист
Руководитель
Топ-менеджер
Эффекты от внедрения
Безопасность, которая приносит прибыль. Одно из немногих решений, эффекты от которого можно легко перевести в деньги
6 часов 30 минут
Сократите время оформления и согласования наряд-допусков
Трудозатраты –50%
Сократите трудозатраты сотрудников на подготовку к работам без потери качества и должного уровня безопасности
0 ошибок при допуске персонала
Работу выполняет только квалифицированный персонал. Вам остается только задать правила допуска, остальное сделает система
На 80% ниже вероятность штрафов
Будьте уверены в соответствии с требованиями законодательства и готовы к любым проверкам
Версии продукта
Стандарт
Идеален для компаний на начальном этапе цифровизации, где важно соблюсти требования регулятора и избежать штрафов
PRO
Рекомендован предприятиям с высокими стандартами охраны труда, работающим по лучшим практикам и опережающим законодательство
Реестр НД
Реестр НД (повышенная опасность, газоопасные, огневые, электроустановки, земляные работы, радиография, высота)
Журнал регистрации НД
Приказы по ответственным
Шаблоны мероприятий по подготовке и проведению работ
Анализ ГВС
Заявки на производство работ
Барьерная модель
Статистика
Статусная модель согласования НД
Конструктор статусов согласования НД (повышенная опасность, газоопасные, огневые, электроустановки, земляные работы, радиография, высота)
Аналитика-дашборды НД
Аналитика-дашборды НД
Карта предприятия
Карта предприятия
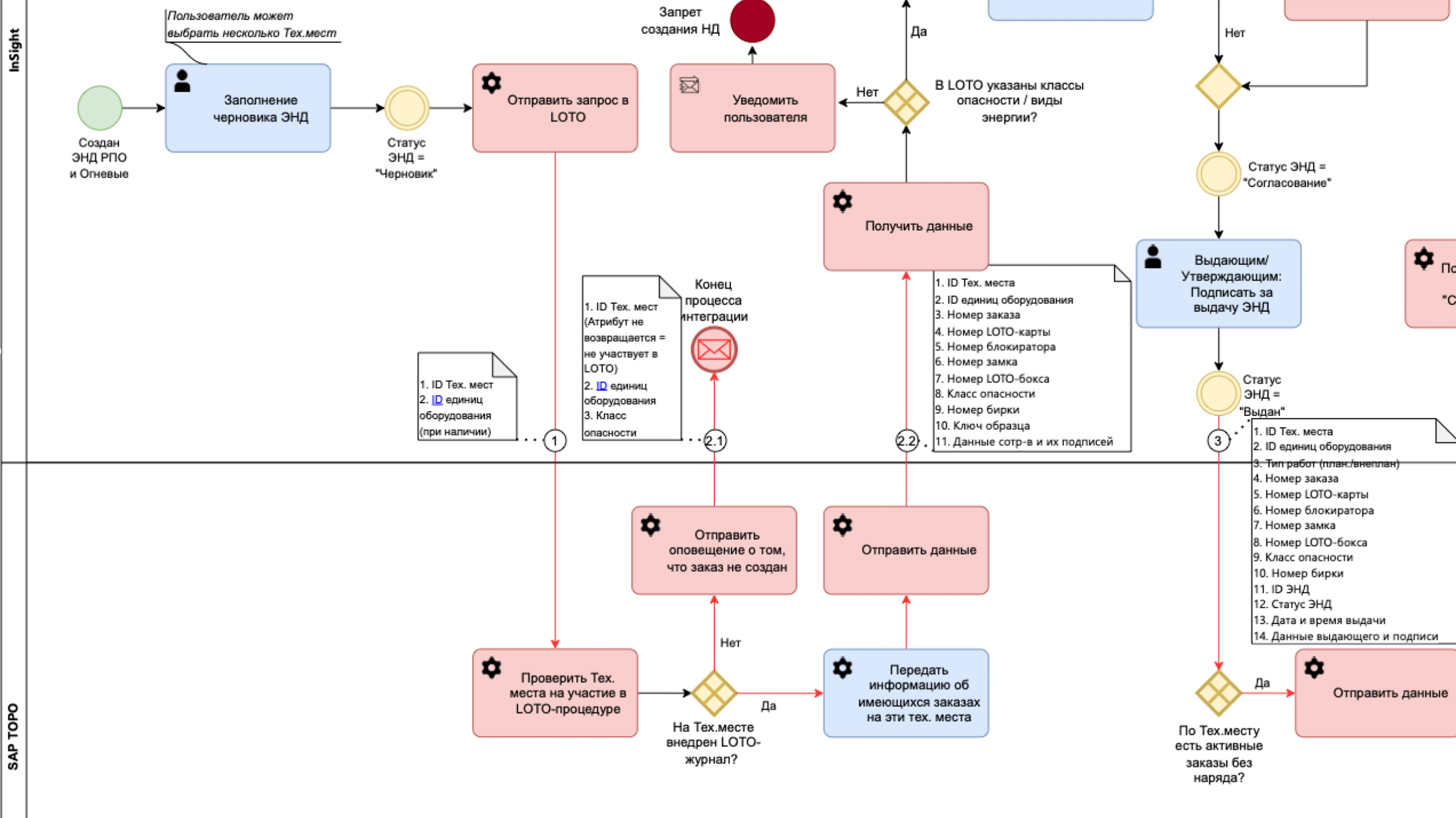
Система LOTO
Реестр замков
Реестр ключей
Журнал блокировок
Блокировочные листы
Конструктор статусов LOTO
Статистика
Портал подрядчика с доступом
Реестр компаний (подрядрные и субподрядные)
Сторонний персонал
Заявки на производство работ
Договора
Акты-допуски
Заявки на пропуска
Заявки на инструктажи
Оценка по безопасности
Происшествия
Нарушения
Нарушители
Приостановка работ
Мероприятия
Версии продукта
Реестр НД
Реестр НД (повышенная опасность, газоопасные, огневые, электроустановки, земляные работы, радиография, высота)
Журнал регистрации НД
Приказы по ответственным
Шаблоны мероприятий по подготовке и проведению работ
Анализ ГВС
Заявки на производство работ
Барьерная модель
Статистика
Статусная модель согласования НД
Конструктор статусов согласования НД (повышенная опасность, газоопасные, огневые, электроустановки, земляные работы, радиография, высота)
Аналитика-дашборды НД
Аналитика-дашборды НД
Карта предприятия
Карта предприятия
Система LOTO
Реестр замков
Реестр ключей
Журнал блокировок
Блокировочные листы
Конструктор статусов LOTO
Статистика
Портал подрядчика
Реестр компаний (подрядрные и субподрядные)
Сторонний персонал
Заявки на производство работ
Договора
Акты-допуски
Заявки на пропуска
Заявки на инструктажи
Оценка по безопасности
Происшествия
Нарушения
Нарушители
Приостановка работ
Мероприятия
Получить расчет стоимости
Заполните короткую форму и узнайте, сколько будет стоить внедрение решения именно для вашей компании
Рассчитать стоимость